Product Summary
                                                  	The D1002UK is a kind of GOLD METALLISED MULTI-PURPOSE SILICON DMOS RF FET. It is designed for HF/VHF/UHF COMMUNICATIONS from 1 MHz to 175 MHz. The ceramic portion of the device between leads and metal flange is beryllium oxide. Beryllium oxide dust is highly toxic and care must be taken during handling and mounting to avoid damage to this area.
                                                  
Parametrics
Absolute maximum ratings: (1)PD, Power Dissipation: 87 W; (2)BVDSS, Drain-Source Breakdown Voltage: 70 V; (3)BVGSS, Gate-Source Breakdown Voltage: ±20 V; (4)ID(sat), Drain Current: 10 A ; (5)Tstg, Storage Temperature: -65 to 150℃; (6)Tj, Maximum Operating Junction Temperature: 200℃.
Features
Features: (1)simplified amplifier design; (2)suitable for broad band applications; (3)low Crss; (4)simple bias circuits; (5)low noise; (6)high gain 16 dB minimum.
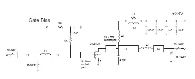
Diagrams

| Image | Part No | Mfg | Description |  | Pricing (USD) | Quantity | ||||||||||||
|---|---|---|---|---|---|---|---|---|---|---|---|---|---|---|---|---|---|---|
|  |  D1002UK |  Other |  |  Data Sheet |  Negotiable |  | ||||||||||||
| Image | Part No | Mfg | Description |  | Pricing (USD) | Quantity | ||||||||||||
|  |  D10007 |  Honeywell |  Industrial Motion & Position Sensors RESISTIVE & OPTICAL |  Data Sheet |  
 |  | ||||||||||||
|  |  D1000K100 |  Ohmite |  Wirewound Resistors - Chassis Mount 1000 W 100ohm 10% Tubular Ceramic |  Data Sheet |  
 |  | ||||||||||||
|  |  D1000K3R0 |  Ohmite |  Wirewound Resistors - Chassis Mount 1000watt 3ohm 10% Tubular Ceramic |  Data Sheet |  
 |  | ||||||||||||
|  |  D100-19X |  TE Connectivity |  General Purpose / Industrial Relays WILMAR DIFFERENTIAL1 |  Data Sheet |  
 |  | ||||||||||||
|  |  D1001-BD |  Other |  |  Data Sheet |  Negotiable |  | ||||||||||||
|  |  D1001UK |  Other |  |  Data Sheet |  Negotiable |  | ||||||||||||
 (China (Mainland))
 (China (Mainland)) 
                         
                        
 
                                    




